2020年4月28日,国际学术期刊Aging在线发表了中国科学院上海营养与健康研究所肿瘤与微环境重点实验室杨黄恬研究组与苏州大学第一附属医院陆熙园研究组合作的题为“PGC-1α activator ZLN005 promotes maturation of cardiomyocytes derived from human embryonic stem cells”的研究论文。该研究报告了PGC-1α激活剂ZLN005显著促进人胚胎干细胞衍生心肌细胞(hESC-CMs)成熟的重要作用和作用机制。研究发现将促进hESC-CMs在疾病模型、药物研发和心肌组织工程中的应用。
hPSC-CMs,包括iPSC来源的心肌细胞(hiPSC-CMs)和胚胎干细胞来源的心肌细胞(hESC-CMs),在疾病模型、药物研发和心肌损伤修复与再生方面具有巨大的应用价值,但现有方法分化获得到心肌细胞成熟度较低,限制了其应用。因此,如何促进hiPSC-CMs的成熟是这一领域亟需解决的热点问题。尽管已报道多种方法可以促进hPSC-CMs成熟,如长时间培养、电刺激、机械牵张、生化刺激、3D材料嵌合等,但由于这些方法成本高、耗时久,或技术要求高,并不适合大规模操控,而发展起效快、经济、简便可控的促hPSC-CMs成熟方法具有重要的应用价值。
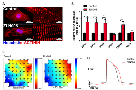
该研究基于成人心肌细胞依赖于线粒体氧化磷酸化产生ATP,而hPSC-CMs主要通过糖酵解产能的不同代谢方式,提出促进代谢转换是促进hPSC-CMs成熟的至关重要环节的设想,采用可在转录水平高效激活调控线粒体代谢的peroxisome proliferator-activated receptor gamma coactivator 1α (PGC1α) 表达的小分子化合物ZLN005,发现其仅处理2天即可从多方面促进hESC-CMs成熟,如ZLN005显著提高了PGC1α和和蛋白的表达水平,提升线粒体功能基因的表达、代谢水平和成熟。此外,ZLN005处理显著上调与肌丝有关的基因表达、改善hESC-CMs的肌丝排列和增加hESC-CMs的肌节长度,促进心肌细胞间的间隙连接和心肌细胞的电传导,并使得心肌细胞的动作电位和钙瞬变更成熟。研究发现揭示了一种高效、经济、简便促进hESC-CMs成熟的方法,对hESC-CMs的广泛应用具有重要的意义。
博士研究生刘延平(苏州大学)和白花俊(上海营养与健康研究所)为共同第一作者,陆熙园教授(苏州大学)和杨黄恬研究员(上海营养与健康研究所)为共同通讯作者。该项研究还得到了浙江大学医学院附属第一医院梁平教授及团队成员的帮助,并得到了国家自然科学基金委、国家重点研发计划专项、中国科学院战略性先导科技专项、NIH博后基金的资助。(科技处)
原文链接:https://doi.org/10.18632/aging.103088;https://pubmed.ncbi.nlm.nih.gov/32343674/

图示:小分子化合物ZLN005可多个方面促进hESC-CMs成熟:(A)心肌细胞肌丝结构;(B)心肌细胞肌丝标志基因的表达;(C)心肌细胞电传导;(D)心肌细胞动作电位。