1月17日,国际学术期刊Circulation Research在线发表了杨黄恬研究组与浙江大学医学院附属第二医院王建安教授、胡新央教授团队合作的题为“Lack of Remuscularization Following Transplantation of Human Embryonic Stem Cell-Derived Cardiovascular Progenitor Cells in Infarcted Nonhuman Primates”的最新研究发现。该研究揭示了人胚胎干细胞(hESCs)衍生的心血管前体细胞(CVPCs)移植非人灵长类心梗模型后对心脏的保护作用。
我国心血管疾病高居致死病因首位,并在持续上升。其中心肌梗死(心梗)引起心肌细胞丢失导致的心力衰竭(心衰)是心血管病总死亡率上升的主要原因。现有治疗难以逆转心梗后心衰进程,因此如何减少心梗后心肌细胞丢失、促进功能重建是制约心衰发生发展、降低心梗死亡率的关键环节,也是生命医学领域亟需解决的重大科学问题。包括hESCs和人诱导多能干细胞(hiPSCs)的人多能干细胞(hPSCs)在再生医学应用上具有重要前景。新近严重缺血性心衰病人的临床实验显示其衍生的心血管前体细胞(hPSC-CVPCs)移植后能改善心功能,同时未见成瘤和致心律失常,然而由于样本量的局限性,其治疗缺血性心脏病的安全性和有效性必须在大型动物模型中,包括非人灵长类动物(NHP)心肌梗塞(MI)模型,进行深入的研究后,才能启动较大规模的临床试验。这些研究需要将人类细胞移植到动物中,而人源移植细胞可能被动物的免疫系统所排斥,特别是在非人类灵长类中进行的研究。因此,研究期间必须维持免疫抑制疗法,但许多免疫抑制剂或药物组合的相对有效性和安全性仍需要通过系统的研究进行评价。
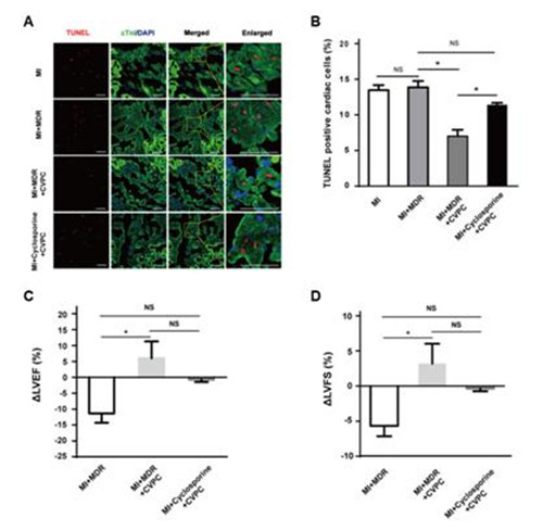
博士研究生吴强等在杨黄恬研究员指导下,与浙江大学医学院附属第二医院王建安教授、胡新央教授团队朱可扬博士、倪驰博士等紧密合作,开展了国际上首个NHP心血管领域的大样本研究,在NHP急性心梗模型移植 hPSC-CVPCs的实验过程中比较了单用环孢霉素以及环孢霉素、甲泼尼龙和CD25抗体舒莱组合(multiple-drug regimen, MDR)的免疫抑制方案对移植细胞存活、安全性等的影响。研究结果表明,MDR实验组中移植细胞的驻留率和存活率显著高于单用环孢霉素组,但即使在MDR组中,移植后140天也未检测到移植细胞;有意思的是,MDR+细胞移植组与无细胞移植组相比,心梗后内源性心肌细胞凋亡减少,左室心功能改善。此外,MDR组及MDR+hPSC-CVPCs组移植动物心脏中T淋巴细胞浸润明显少于心梗组,而单用环孢菌素处理则不能有效保护受体心脏对移植细胞的免受排斥反应。研究还发现两种种免疫抑制方案均可导致一过性的肝功能损伤。该研究发现为干细胞的转化研究提供了重要数据,并提示旁分泌效应在hPSC-CVPCs心肌保护作用中可能发挥着重要作用,进一步的机制有待深入研究。
该研究得到了来自国家自然科学基金委、科技部、中国科学院等项目的资助。
论文连接:http://circres.ahajournals.org/content/early/2018/01/16/CIRCRESAHA.117.311578

图:人胚胎干细胞(hESCs)衍生的心血管前体细胞(CVPCs)移植非人灵长类心梗模型后对心脏的保护作用。
MDR+细胞移植组与无细胞移植组相比,心梗后内源性心肌细胞凋亡减少(A和B),左室心功能改善(C和D)。